张氏上佳:十大模块集成SRM与设备物联,实现供应商准入与订单响应效率翻倍
一、客户简介
青岛张氏上佳科技有限公司,深耕汽车零部件及配件制造领域多年,旗下坐拥青岛张氏上佳与青岛美德橡塑两大核心业务主体,员工规模达 130
余人。张氏上佳聚焦精密活塞杆制造、减震器配件供应及减震器总成全链条生产,核心产品镀铬活塞杆、空心活塞杆等广泛服务于汽车售后市场(AM)及主机厂(OEM);美德橡塑则专注橡胶减震制品、橡塑密封件研发生产,同时提供耐油、耐高温等定制化橡塑配件,产品覆盖汽车、工程机械等多领域密封与减震系统,凭借稳定的品质与全链条服务能力,成为行业内备受信赖的合作伙伴。
二、项目背景
随着汽车零部件行业竞争的日益激烈,以及企业自身扩张规划(计划在国外开设新工厂)的推进,张氏上佳在供应链管理与采购流程中逐渐面临诸多挑战。此前,企业曾受困于供应商质量风险问题,传统采购管理模式下,供应商信息分散、采购流程不规范、协同效率低下等问题愈发突出,而
SAP 等传统系统成本高、界面交互不友好,难以满足企业数字化转型的实际需求。
为响应数字化转型战略,实现降本增效、严控供应商风险的目标,张氏上佳决定引入专业的采购管理系统。经过多轮调研与对比,最终选择鲸采云SRM,通过云部署模式,构建覆盖供应商管理、采购寻源、订单协同、财务结算全流程的数字化供应链管理平台,为企业全国乃至全球化布局提供坚实的管理支撑。
三、业务挑战
- 供应商管理混乱无序:供应商信息分散在各类文档与员工手中,缺乏统一的管理标准,准入流程模糊、资质审核不严格;供应商分类不清晰,绩效评估依赖主观判断,无法实现优胜劣汰,供应商质量与合规风险难以把控。
- 采购寻源效率低下:新物品采购缺乏规范的询比价流程,采购需求分散提报,存在重复采购或需求遗漏的情况;询价过程依赖线下沟通,报价信息不透明,议价无记录可追溯,寻源周期长、成本控制难度大。
- 订单协同衔接不畅:采购订单创建方式单一,无法适配不同业务场景需求,手工操作繁琐、效率低下;订单信息传递依赖人工通知,易出现遗漏或延迟,供应商接单确认不及时,交付进度难以实时跟踪,协同沟通成本高。
- 数据追溯与合规性不足:采购全流程缺乏统一的数字化记录,审批留痕不完整,对账、审计无据可依;超预算采购、违规操作等风险难以管控,无法满足企业扩张后的规范化管理需求。
- 多部门协同低效:采购需求提报、审批、评审等环节跨部门协作流程不清晰,责任划分模糊,易出现推诿扯皮现象,影响整体采购效率。
四、解决方案
鲸采云针对张氏上佳的业务痛点与发展需求,基于 SRM 产品线打造了全流程数字化采购管理解决方案,覆盖 27
个核心功能模块,实现供应商管理、采购寻源、订单协同、财务结算的全链路规范化与高效化管理。
(一)供应商全生命周期规范化管理
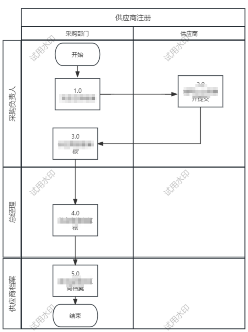
- 标准化准入流程:搭建统一的供应商注册入口,供应商需在线填写企业基本资料、资质文件、产品信息等,明确知悉并同意张氏上佳的准入制度后才可提交申请。采购部门通过系统进行集中审核,审核通过后自动完成注册与准入,生成标准化供应商档案,从源头确保供应商信息真实可溯。
- 全方位档案管控:建立集中化供应商档案库,整合供应商基本信息、资质证书、联系人、产品清单等全维度数据,形成供应商 360°
视图。资质管理模块支持自动提醒证书到期,可按品类、风险等级设定资质门槛,动态监控供应商合规情况;供应商分类标签化管理,一键筛选目标供应商,不同类型供应商可配置差异化准入标准与考核规则,实现精准差异管理。
- 数据化绩效评估:制定多维度考核标准,涵盖质量、交期、价格、服务等核心指标,针对不同供应商定制专属考评模板,支持模板复用与关联考评。考核流程由多部门协同参与打分,系统自动汇总考核结果,生成供应商绩效分数与等级,数据驱动供应商优胜劣汰,推动合作质量持续提升。
(二)采购寻源高效化升级
- 需求集中管控:搭建采购需求池,集中归集所有采购需求,动态管理需求状态与优先级,避免需求碎片化与重复遗漏,为采购计划制定提供精准数据支撑。采购申请环节统一提报入口,规范需求描述,审批流程全程留痕,有效杜绝随意采购与预算超支问题。
- 询比价透明化:通过询价申请功能发起标准化询比价流程,明确需求细节后邀请供应商报价;询价大厅集中展示采购项目,供应商可在线报名、报价,打破信息不对称,扩大优质供应商选择范围。系统自动生成报价单与比价表,采购部门发起评审流程,多部门协同确定中标供应商,过程全程留痕,确保采购竞争性与合规性。
(三)订单与协同流程优化
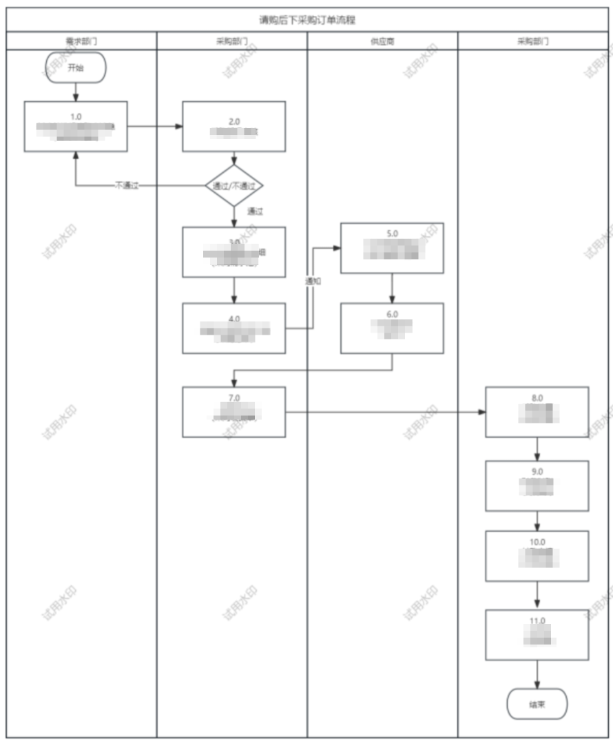
- 多场景订单创建:支持直接下单、请购后下单、询比价后下单三种订单创建方式,可根据不同业务场景绑定对应采购明细,灵活适配企业多样化采购需求,大幅提升订单创建效率。
- 高效协同衔接:采购订单审核通过后,系统自动向供应商发送通知,避免人工通知遗漏;供应商通过系统自助门户实时查看订单明细,快速完成接单或拒单确认,订单协同响应速度显著提升。系统内置订单交付超期提醒功能,实时跟踪交付进度,确保交付准时率。
(四)全流程合规与数据追溯
- 闭环式流程管理:覆盖采购合同、验收报告、采购收货、退货、发票、对账单、付款申请等全环节,合同支持在线审批与签章,验收报告、收货记录作为后续结算的关键凭证,确保每一笔采购业务有据可查。
- 合规与审计保障:系统强制执行标准化审批流程,如超预算采购需多人审批,同时自动记录审计日志,全程追溯操作痕迹;物料档案统一管理采购物料标准化信息,避免一物多码,确保采购需求与供应商报价精准匹配,为合规审计提供坚实支撑。
五、项目总结
在效率部主导、采购部协同推进下,鲸采云SRM在张氏上佳成功落地,通过全流程数字化升级,实现了供应链管理的降本增效与风险管控,取得了显著的应用成效:
- 效率大幅提升:供应商准入周期从 7 天缩短至 1 天,季度评估周期从 7 天压缩至 3 天;询比价周期由 10 天缩减为 3 天,采购订单处理时间从半天缩短至 20
分钟,供应商协同接单响应时间从 1 天降至 5 分钟,全流程采购效率实现质的飞跃。
- 风险有效管控:高风险供应商准入识别管控率提升 80%,通过资质到期提醒、绩效评估淘汰机制,有效降低了供应商质量与合规风险;采购订单交付超期提醒功能让供应商交货准时率提升至
95%,供应链稳定性显著增强。
- 管理更加规范:建立了标准化的供应商管理体系与采购流程,审批留痕、审计可溯,超预算采购等违规操作得到有效遏制,员工合规操作习惯自然养成,为企业全球化扩张奠定了规范管理基础。
- 多方体验改善:采购与质量人员摆脱了 Excel
对账、邮件催货等重复性工作,能够专注于高价值任务,部门间协作摩擦减少,员工满意度显著提升;供应商通过自助门户实时查看订单、付款进度,沟通成本降低,合作关系更趋平等透明。
- 战略支撑有力:系统数据驱动的决策模式,让管理层能够依托供应商绩效看板等直观数据制定策略,推动企业形成数据驱动的管理文化;规范的供应商管理与阳光采购实践,也提升了企业在行业内的口碑与信任度。
鲸采云SRM凭借灵活的功能配置、便捷的操作体验与专业的服务支持,成功助力张氏上佳破解了供应链管理难题,实现了采购流程的数字化、规范化与高效化。未来,鲸采云将持续伴随张氏上佳的发展步伐,不断优化系统功能,为企业的全球化布局与数字化转型提供持续稳定的技术支撑。